无障碍
简体版| 繁体版
支持IPv6
当前位置:首页 > 公共服务 > 主题服务 > 教育 > 初中教育

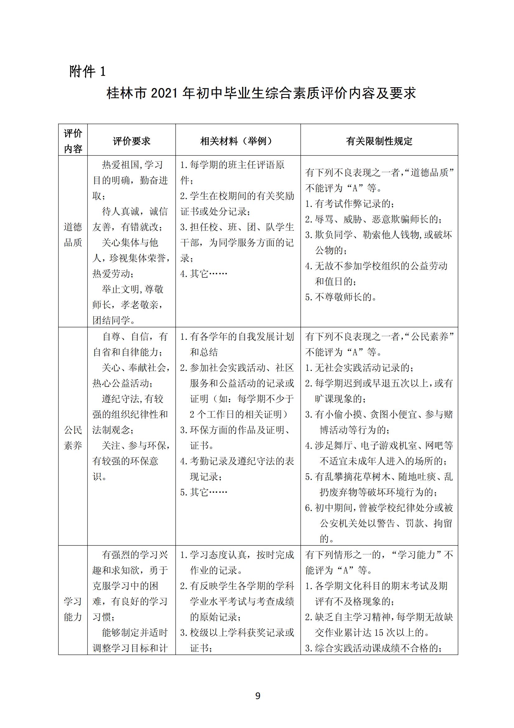
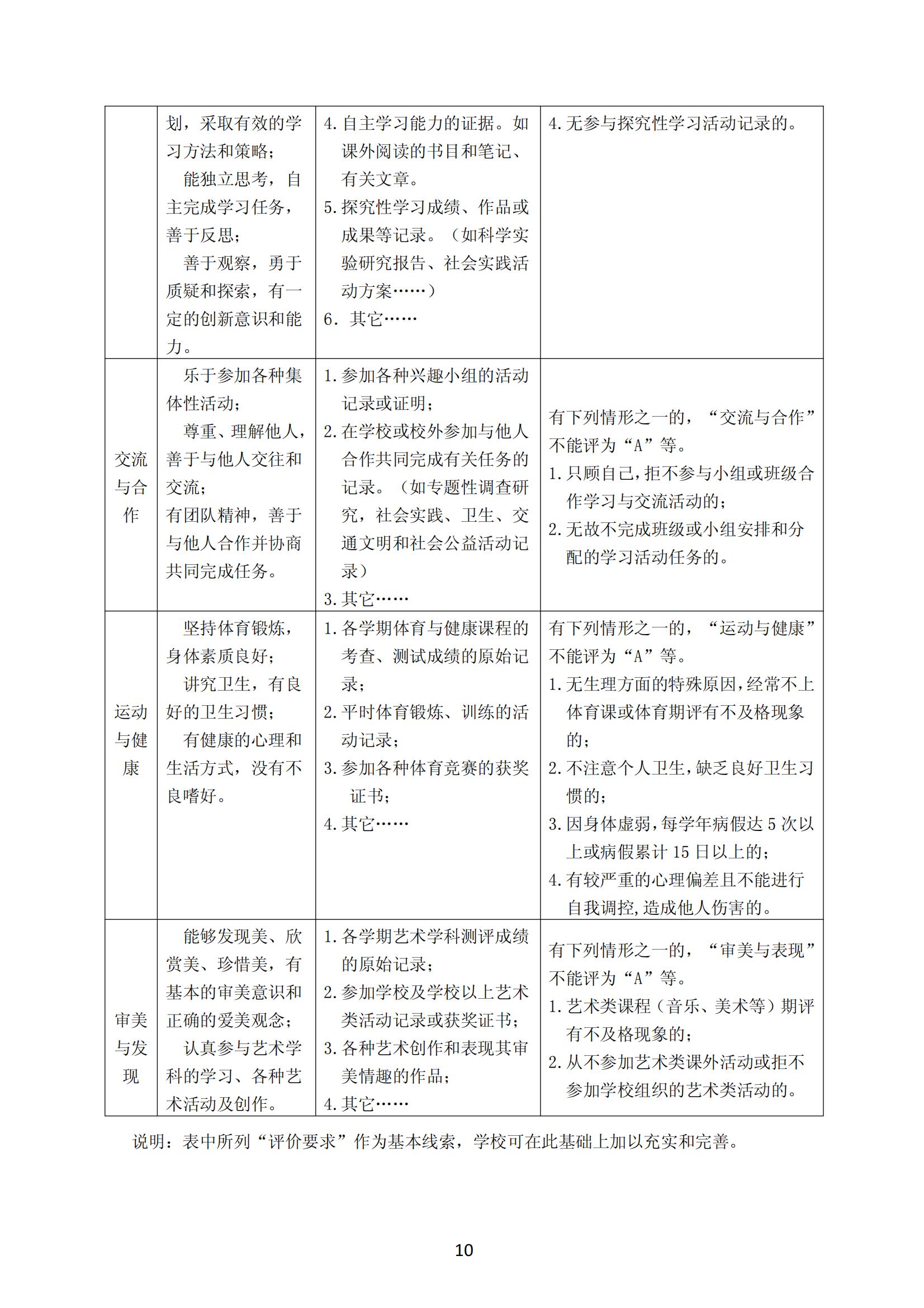
兴教发〔2021〕27号关于印发《兴安县2021年初中毕业生综合素质评价方案》的通知

2022-09-22 11:40     来源:兴安县教育局     作者:兴安县教育局
收藏 我要收藏 公共资源调用站点 文章分享
分享 微信
头条
微博 空间 qq
【字体: 打印

文件下载:

关联文件: