无障碍
简体版
|
繁体版
支持IPv6
智能问答
网站首页
魅力兴安
聚焦兴安
公共服务
政府信息公开
社情民意
网上办事
26704597
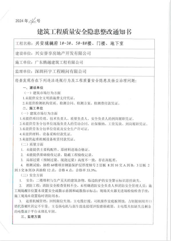
建筑工程质量安全隐患、扬尘治理整改通知书
兴安珑樾府1#-3#、5#-8#楼、门楼、地下室
20
县住房城乡建设局
县住房城乡建设局
2024-03-20
240759
施工及质量安全监督信息
政府信息公开制度
政府信息公开指南
法定主动公开内容
基础信息公开
重点信息公开
特色栏目
政府信息公开目录
依申请公开
我要查询
我要申请
政府信息公开年度报告
政策
政策文件库
建筑工程质量安全隐患、扬尘治理整改通知书
兴安珑樾府1#-3#、5#-8#楼、门楼、地下室
发布日期: 2024-03-20 10:30
文件下载:
关联文件: