无障碍
简体版
|
繁体版
支持IPv6
智能问答
网站首页
魅力兴安
聚焦兴安
公共服务
政府信息公开
社情民意
网上办事
26728522
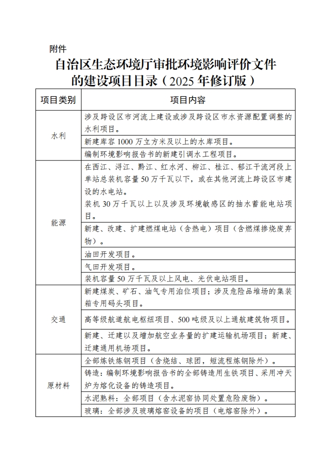
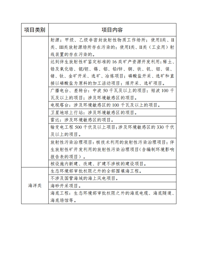
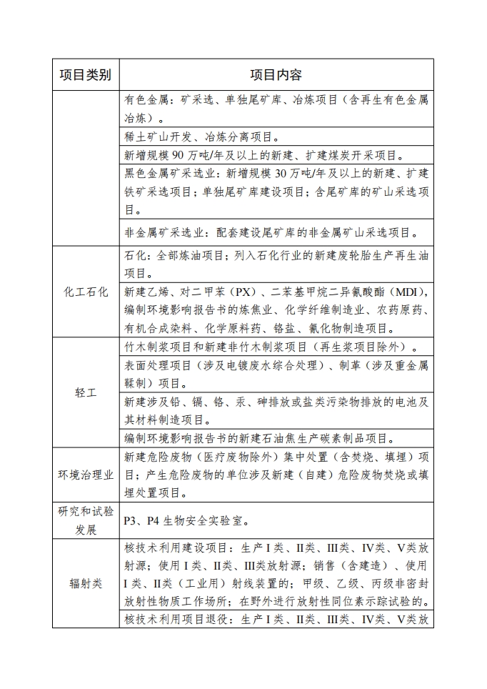
广西壮族自治区建设项目环境影响评价文件分级审批管理办法(2025 年修订版)
20
桂林市兴安生态环境局
广西壮族自治区生态环境厅
2025-05-27
240823
环境保护措施和规划
政府信息公开制度
政府信息公开指南
法定主动公开内容
基础信息公开
重点信息公开
特色栏目
政府信息公开目录
依申请公开
我要查询
我要申请
政府信息公开年度报告
政策
政策文件库
广西壮族自治区建设项目环境影响评价文件分级审批管理办法(2025 年修订版)
发布日期: 2025-05-27 10:21
文件下载:
广西壮族自治区建设项目环境影响评价文件分级审批管理办法(2025年修订版).pdf
关联文件: