无障碍
简体版
|
繁体版
支持IPv6
智能问答
网站首页
魅力兴安
聚焦兴安
公共服务
政府信息公开
社情民意
网上办事
27323907
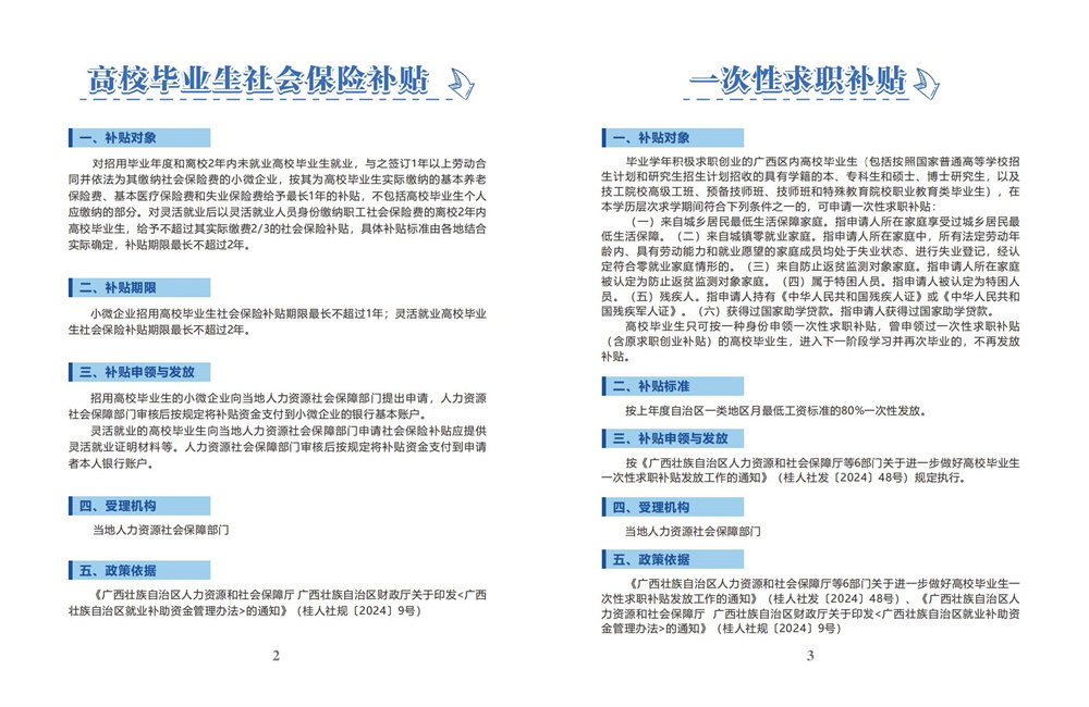
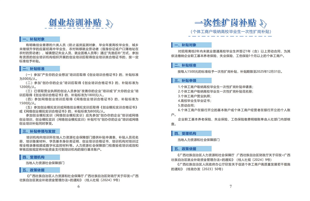
【查询】广西高校毕业生就业创业政策服务手册(2025年)
20
广西人才服务中心
2025-12-10
240761
毕业生就业
当前位置:
首页
>
公共服务
>
主题服务
>
就业创业
>
毕业生就业
【查询】广西高校毕业生就业创业政策服务手册(2025年)
2025-12-10 10:10 来源:广西人才服务中心
我要收藏
公共资源调用站点
文章分享
分享
微信
头条
微博
空间
qq
【字体:
大
中
小
】
打印
文件下载:
关联文件: